你提供的照片可能用于改善必应图片处理服务。
隐私政策
|
使用条款
无法使用此链接。检查链接是否以 "http://" 或 "https://" 开头,然后重试。
无法处理此搜索。请尝试其他图像或关键字。
试用视觉搜索
使用图像搜索、识别对象和文本、翻译或解决问题
将一个或多个图像拖到此处,
上传图像
或
打开相机
将图像放到此处以开始搜索
要使用可视化搜索,请在浏览器中启用相机
English
全部
搜索
图片
灵感
创建
集合
视频
地图
资讯
更多
购物
航班
旅游
笔记本
自动播放所有 GIF
在这里更改自动播放及其他图像设置
自动播放所有 GIF
拨动开关以打开
自动播放 GIF
图片尺寸
全部
小
中
大
特大
至少... *
自定义宽度
x
自定义高度
像素
请为宽度和高度输入一个数字
颜色
全部
仅限颜色
黑白
类型
全部
照片
剪贴画
素描
动画 GIF
透明
版式
全部
方形
横版
高
人物
全部
仅脸部
半身像
日期
全部
过去 24 小时
过去一周
过去一个月
去年
授权
全部
所有创作共用
公共领域
免费分享和使用
在商业上免费分享和使用
免费修改、分享和使用
在商业上免费修改、分享和使用
详细了解
清除筛选条件
安全搜索:
中等
严格
中等(默认)
关闭
筛选器
768×126
aspirationhosting.com
Magento Module tutorial - Create Module DIR & configuration part 02
736×1104
www.pinterest.com
A Complete Tutorial on Ma…
1200×600
github.com
GitHub - magerubik/module-simple: The Magento 2 extension tutorial ...
1280×1280
Toptal
Magento 2 Tutorial: Building a Complete Mo…
1280×625
ecommerceplatforms.com
Magento Tutorial: A Comprehensive Guide To Get Started
800×492
dinarys.com
The Benefits of Magento Custom Module Development | Dinarys
664×1024
meetanshi.com
How To Display Magento 2 Mo…
579×324
litextension.com
A Complete Magento Tutorial & Guidelines For Beginners 2025
1400×594
litextension.com
A Complete Magento Tutorial & Guidelines For Beginners 2025
580×352
litextension.com
A Complete Magento Tutorial & Guidelines For Beginners 2025
580×346
litextension.com
A Complete Magento Tutorial & Guidelines For Beginners 2025
474×312
litextension.com
Magento Tutorial: A Set-Up & Scale-Up Guide [2024 Edition]
750×350
medium.com
How to create a module in Magento 2: Sample Module A Step-by-Step Guide ...
464×455
Magestore
How to Create a Magento Module - …
580×200
Magestore
How to Create a Magento Module - Magento Open Course
1024×536
scandiweb.com
Magento Series: Magento Series: Creating a Module - scandiweb
1200×628
Cloudways
How to Create Module in Magento 2 Step By Step Guide
1912×335
Cloudways
How to Create a Module in Magento 2: Step-by-Step Guide
700×368
Cloudways
How to Create a Module in Magento 2: Step-by-Step Guide
790×351
Cloudways
How to Create a Module in Magento 2: Step-by-Step Guide
913×672
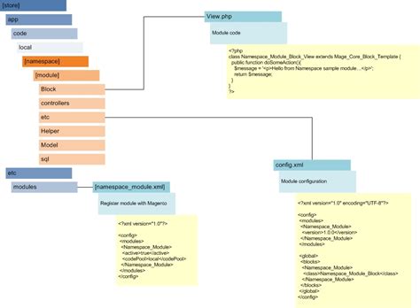
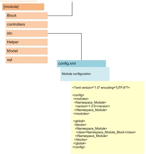
randallhook.com
Magento Architecture for a Simple Module – RandyHook
441×636
randallhook.com
Magento Architecture fo…
501×531
randallhook.com
Magento Architecture for a Simple Module …
667×661
randallhook.com
Magento Architecture for a Simple Module – Ra…
1280×720
createswowtech.com
How To Do Magento 2 Module Development
750×394
esparksinc.com
How to create a custom module in Magento 2 - Magento Development ...
2048×853
softo.org
Mastering Magento Module Development: Essential Tips and Tricks
2250×750
mageplaza.com
How to Create a Custom Module in Magento 2 with 5 Steps - Mageplaza
6912×3456
blog.amit.academy
How to create a Module in Magento 2
1280×768
code.tutsplus.com
Magento Fundamentals - Writing Our First Module
1300×375
magenticians.com
Learn How to Create a Module in Magento 2 - Magenticians
500×319
www.smashingmagazine.com
The Basics Of Creating A Magento Module — Smashing Magazine
1024×201
ecommerce.folio3.com
How to Create a Magento 2 Module (A Developer’s Guide) - Folio3 Ecommerce
746×133
ecommerce.folio3.com
How to Create a Magento 2 Module (A Developer’s Guide) - Folio3 Ecommerce
640×641
ecommerce.folio3.com
How to Create a Magento 2 Module (A Developer’s G…
某些结果已被隐藏,因为你可能无法访问这些结果。
显示无法访问的结果
报告不当内容
请选择下列任一选项。
无关
低俗内容
成人
儿童性侵犯
反馈